展会新闻 行业新闻 媒体报道
投资85.8亿元!新疆慧能1500万吨煤炭清洁项目首台百吨级设备就位

1月25日,新疆慧能煤清洁利用项目现场机声隆隆、旌旗猎猎。大机公司第九吊装指挥部以400T履带吊主吊、150T履带吊溜尾,精准完成二段循环氢压缩机入口分液罐吊装就位。该设备直径2.4米、长13.8米、重132.5吨,就位半径11.5米,采用48米SHB工况高效作业,安全平稳落位,标志着项目大件设备吊装正式拉开序幕。


1.jpg


此次吊装是项目建设首台百吨以上的核心设备,技术要求高、安全责任重、协调难度大。吊装团队坚持“品质创造未来”的企业文化,精心编制方案、精细现场管控、精准操作执行,以“毫米级”精度把控起吊、转运、就位全流程,实现“零隐患、零差错、高效率”目标,充分展现了央企吊装劲旅的硬核实力与责任担当。



新疆慧能煤清洁高效利用有限公司

1500万吨/年煤炭清洁高效利用项目


建设性质新建项目
建设单位新疆慧能煤清洁高效利用有限公司
行业类别及代码:252煤炭加工

建设规模:
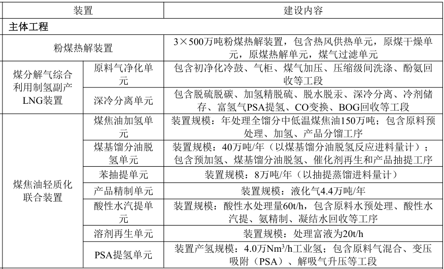
年处理原煤1500万吨。项目通过1500万吨/年粉煤热解装置,将原煤生产为提质煤、粗煤气、煤焦油:其中,粗煤气通过煤气制氢副产LNG装置生产LNG、LPG、化工轻油等产品:煤焦油通过150万吨/年煤焦油加氢联合装置生产轻质化煤焦油1#和轻质化煤焦油2#,然后将轻质化煤焦油2#与外购石脑油通过40万吨/年煤基馏分油脱氢单元生产液化气、轻石脑油、C5馏分油、苯、非芳烃、混合芳烃等产品。

建设地点:厂址位于伊吾工业园区白石湖煤炭高效综合利用产业区
项目投资总投资为885886万元,环保投资35550万元;
劳动定员劳动定员1155人,其中生产工人1060人,技术管理人员95人:
建设时序2023年10月开工建设,2025年10月计划投产:
生产制度全年工作日333天,年操作时间8000小时;

总工艺流程:1500万吨/年原煤在干燥机中与热风炉废烟气充分换热脱除5~8%水分,然后经进料螺旋输送机将原料煤送入提质窑进行热解加工,生产湿煤气、提质煤粉、提质煤。其中提质煤经过加湿后作为成品出厂,湿煤气经煤分解气冷却增压装置后,生产净化煤气、煤焦油、硫磺、液氨。硫磺和液氨作为产品出厂,煤焦油少量外卖,其余经原料预处理后进入煤焦油轻质化装置加工,净化煤气经脱碳深冷分离提氢后,生产LNG、 LPG、深冷尾气、凝析油,其中LNG、 LPG、凝析油作为产品出厂,含氢尾气进入一氧化碳变换装置,变换气进煤分解气综合利用PSA提氢装置,H2产品气作为全厂的氢源供煤焦油轻质化装置和煤基馏分油脱氢装置用氢,提氢尾气送燃料气管网使用。


原料气净化产的煤焦油经过原料预处理后进入煤焦油轻质化装置生产粗液化气、轻质化煤焦油2#、轻质化煤焦油1#,燃料油。其中轻质化煤焦油1#、燃料油直接出厂,粗液化气经产品精制后出厂,轻质化煤焦油2#与外购煤基馏分油作为煤基馏分油脱氢装置的进料生产液化气、轻石脑油、C5馏分油、苯、非芳烃、混合芳烃。为提高氢气纯度,项目设PSA提氢装置,回收煤焦油轻质化装置和煤基馏分油脱氢装置(含预加氢)中富氢气体的氢气,不足的氢气由脱碳深冷分离提氢装置提供,满足全厂用氢需求。

全厂酸性气送至原料气净化单元的硫磺回收装置。

正常情况下项目煤分解气综合利用装置以及煤焦油轻质化联合装置生产的氢气可满足焦油加氢装置用氢需求,考虑到装置建设的不同步性,以及煤基馏分油脱氢装置停车时能满足焦油加氢正常运转需求,设置一座纯氧循环流化床气化炉做备用供氢装置,生产的粗煤气并入煤分解气净化系统,循环流化床纯氧气化装置粗煤气生产能力按照40000Nm3/h考虑。

建设内容:建设内容包括1500万吨/年粉煤热解装置、煤分解气综合利用制氢副产LNG装置、150万吨/年煤焦油轻质化联合装置等工程,同步建设相应的公用辅助设施:成品油罐区、煤焦油罐区、石脑油罐区、污油罐区、苯罐区、液氨罐区、液化气罐区等;火炬设施;给水及消防水加压站、循环水场、污水处理设施、泡沫站、事故水监测设施、雨水监测设施、总变电所、若干区域变电所、除盐水站、空压站、空分站等。

2.png